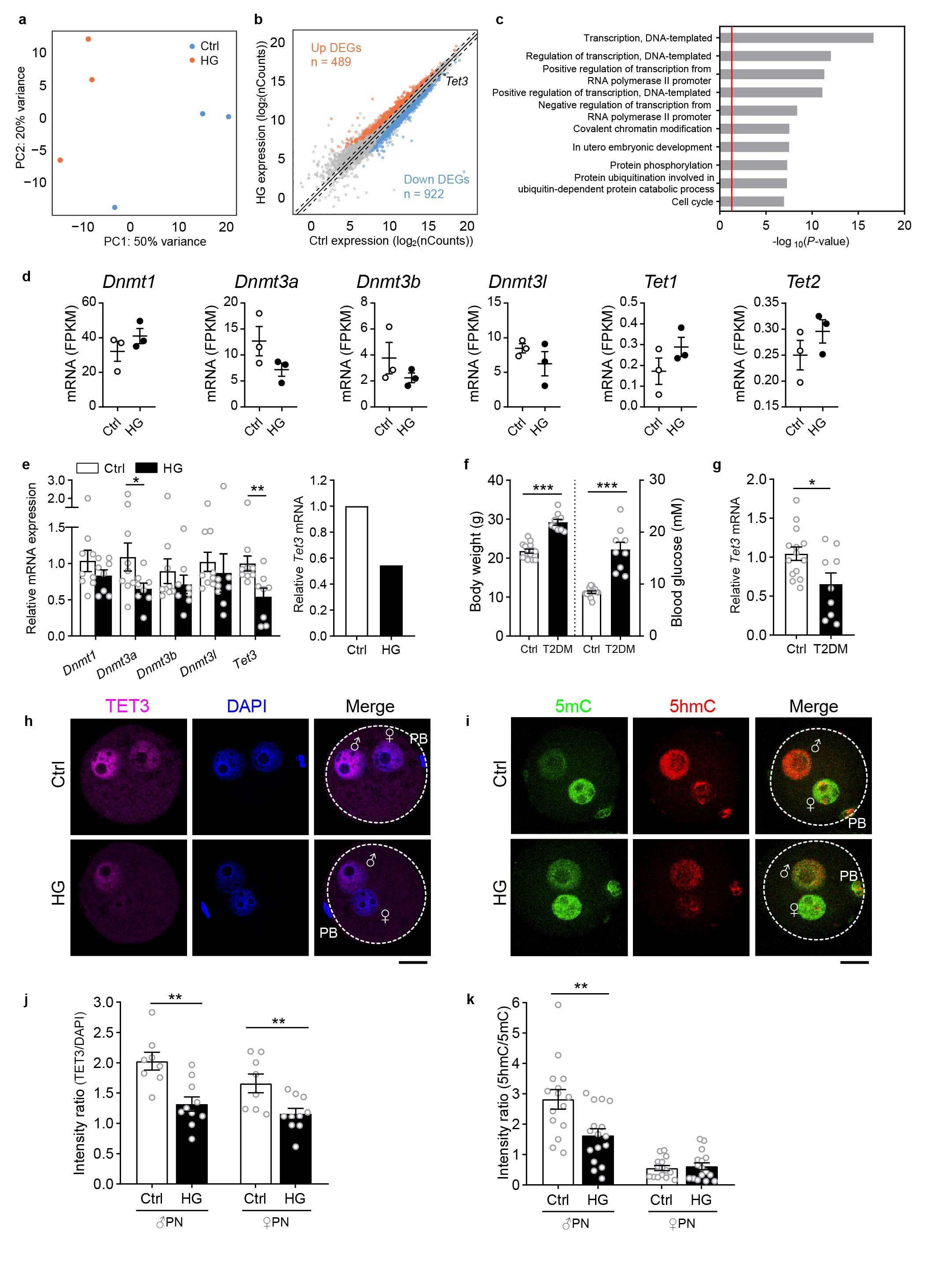
18日,记者从复旦大学附属妇产科医院获悉,北京时间5月18日晚23点,国际顶级期刊Nature杂志在线发表了来自中国教育部生殖遗传重点实验室/复旦大学黄荷凤院士和中科院/复旦大学徐国良院士团队合作研究的最新成果“Maternal inheritance of glucose intolerance via oocyte Tet3 insufficiency”。该研究不仅证实了糖尿病的卵母细胞起源,并首次揭示了卵子源性糖尿病代际传递中表观遗传甲基化的精确调控机制,解析了卵母细胞母本Tet3(tet methylcytosine dioxygenase 3)调控父本亲缘遗传特性的子代胰岛素分泌不足,而实现糖尿病易感性的代际遗传,为人类认识和防控糖尿病等成人慢病提供了崭新的科学视角。

研究团队的这一发现开启了父本遗传路线,实现了发育源性成人疾病研究的重大突破。
黄荷凤院士表示:“目前高血压、糖尿病等慢性疾病流行趋势日益增加,患者的健康管理和治疗占用了大量公共卫生资源。目前成人期慢病预防效果不理想,一系列发育源性疾病研究成果带给我们启示,应该充分认识生命早期即开始干预的可能性和重要性,予以年轻男女以及母婴时期的充分关注。这也和我们中国自古以来‘上医治未病’的医疗智慧不谋而合。这项研究为生命早期干预的理念提供了关键理论基础,是接下来开展临床研究和实践的重要前提,并为降低出生缺陷、提高我国人口健康提供了全新视角和策略。”
(总台央视记者 王殿甲)
Copyright © 2001-2026 湖北荆楚网络科技股份有限公司 All Rights Reserved
互联网新闻信息许可证 4212025003 -
增值电信业务经营许可证 鄂B2-20231273 -
广播电视节目制作经营许可证(鄂)字第00011号
信息网络传播视听节目许可证 1706144 -
互联网出版许可证 (鄂)字3号 -
营业执照
鄂ICP备 13000573号-1
鄂公网安备 42010602000206号
版权为 荆楚网 www.cnhubei.com 所有 未经同意不得复制或镜像