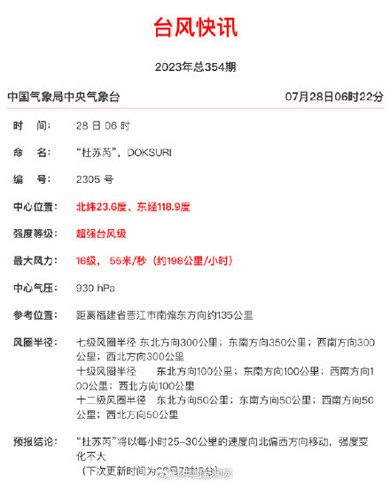
中央气象台7月28日06时继续发布台风红色预警。目前台风“杜苏芮”本体已“挤”进台湾海峡,并仍维持着超强台风级别,中心附近最大风速达到55米每秒。由于路径向北调整,登陆时间也略有后调。今天上午将在福建厦门到惠安一带沿海登陆,目前预报的登陆强度仍为强台风级或超强台风级。其本体风雨已经上岸影响厦门、泉州、漳州,最强风雨已经开启!@中国天气






来源:中国新闻网
Copyright © 2001-2026 湖北荆楚网络科技股份有限公司 All Rights Reserved
互联网新闻信息许可证 4212025003 -
增值电信业务经营许可证 鄂B2-20231273 -
广播电视节目制作经营许可证(鄂)字第00011号
信息网络传播视听节目许可证 1706144 -
互联网出版许可证 (鄂)字3号 -
营业执照
鄂ICP备 13000573号-1
鄂公网安备 42010602000206号
版权为 荆楚网 www.cnhubei.com 所有 未经同意不得复制或镜像