中国经济网北京1月17日讯 今日,易方达基金管理有限公司发布易方达上证基准做市公司债交易型开放式指数证券投资基金基金合同生效公告。
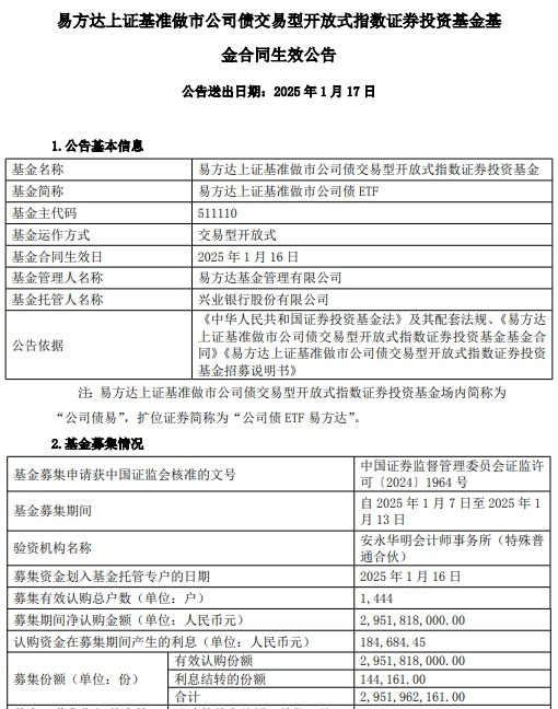
该基金募集期间净认购金额2,951,818,000.00元,认购资金在募集期间产生的利息184,684.45元,募集份额合计2,951,962,161.00份。
该基金的基金经理为杨真。杨真2013年7月至2015年3月任中信建投证券股份有限公司资产管理部交易员。2015年4月加入易方达基金管理有限公司,曾任易方达基金管理有限公司固定收益交易部交易员。

Copyright © 2001-2026 湖北荆楚网络科技股份有限公司 All Rights Reserved
互联网新闻信息许可证 4212025003 -
增值电信业务经营许可证 鄂B2-20231273 -
广播电视节目制作经营许可证(鄂)字第00011号
信息网络传播视听节目许可证 1706144 -
互联网出版许可证 (鄂)字3号 -
营业执照
鄂ICP备 13000573号-1
鄂公网安备 42010602000206号
版权为 荆楚网 www.cnhubei.com 所有 未经同意不得复制或镜像