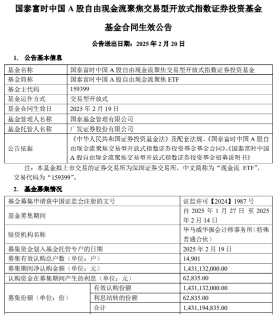
中国经济网北京2月20日讯 今日,国泰基金管理有限公司发布国泰富时中国A股自由现金流聚焦交易型开放式指数证券投资基金基金合同生效公告。
该基金募集期间净认购金额1,431,132,000.00元,认购资金在募集期间产生的利息62,835.00元,募集份额合计1,431,194,835.00份。
该基金的基金经理为麻绎文。麻绎文2020年6月加入国泰基金,历任助理量化研究员、量化研究员、基金经理助理。2023年8月起兼任国泰中证有色金属交易型开放式指数证券投资基金和国泰中证有色金属矿业主题交易型开放式指数证券投资基金的基金经理,2023年9月起兼任国泰中证2000交易型开放式指数证券投资基金的基金经理,2023年10月起兼任国泰中证全指集成电路交易型开放式指数证券投资基金的基金经理,2023年11月起兼任国泰上证科创板100交易型开放式指数证券投资基金发起式联接基金的基金经理,2024年4月起兼任国泰中证沪深港黄金产业股票交易型开放式指数证券投资基金和国泰上证国有企业红利交易型开放式指数证券投资基金的基金经理,2024年7月起兼任国泰中证港股通高股息投资交易型开放式指数证券投资基金的基金经理,2024年9月起兼任国泰沪深300增强策略交易型开放式指数证券投资基金发起式联接基金的基金经理,2024年12月起兼任国泰创业板50交易型开放式指数证券投资基金的基金经理。现任国泰上证科创板综合交易型开放式指数证券投资基金的基金经理。

Copyright © 2001-2026 湖北荆楚网络科技股份有限公司 All Rights Reserved
互联网新闻信息许可证 4212025003 -
增值电信业务经营许可证 鄂B2-20231273 -
广播电视节目制作经营许可证(鄂)字第00011号
信息网络传播视听节目许可证 1706144 -
互联网出版许可证 (鄂)字3号 -
营业执照
鄂ICP备 13000573号-1
鄂公网安备 42010602000206号
版权为 荆楚网 www.cnhubei.com 所有 未经同意不得复制或镜像