中国经济网北京2月21日讯 今日,建信基金管理有限责任公司发布建信上证科创板综合交易型开放式指数证券投资基金基金合同生效公告。
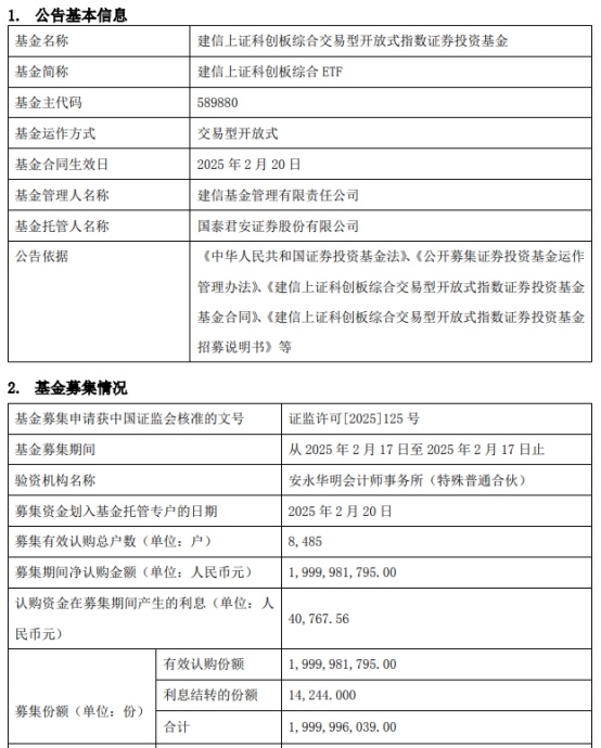
该基金募集期间净认购金额1,999,981,795.00元,认购资金在募集期间产生的利息40,767.56元,募集份额合计1,999,996,039.00份。
该基金的基金经理为葛鲁禹。葛鲁禹2016年7月毕业于北京大学金融学专业,同年7月加入建信基金,历任金融工程及指数投资部助理研究员、研究员、基金经理助理兼研究员、投资经理助理、投资经理等职务。2022年12月26日起任建信创业板交易型开放式指数证券投资基金、建信创业板交易型开放式指数证券投资基金发起式联接基金的基金经理。

Copyright © 2001-2026 湖北荆楚网络科技股份有限公司 All Rights Reserved
互联网新闻信息许可证 4212025003 -
增值电信业务经营许可证 鄂B2-20231273 -
广播电视节目制作经营许可证(鄂)字第00011号
信息网络传播视听节目许可证 1706144 -
互联网出版许可证 (鄂)字3号 -
营业执照
鄂ICP备 13000573号-1
鄂公网安备 42010602000206号
版权为 荆楚网 www.cnhubei.com 所有 未经同意不得复制或镜像