近日,我市发布《荆门市声环境功能区区划方案》,确定了中心城区声环境功能区区划,各区划执行不同的环境噪声限值。
为贯彻落实《中华人民共和国环境保护法》《中华人民共和国环境噪声污染防治法》,进一步做好荆门市声环境保护工作,按照《声环境功能区划分技术规范》(GB/T 15190-2014)要求,结合城市发展的需要,我市制订了该区划。该区划范围为荆门中心城区(东宝区、荆门高新区·掇刀区、漳河新区行政辖区)。
声环境功能区分为0类(康复疗养区等特别需要安静的区域)、1类(以居民住宅、医疗卫生、文化教育、科研设计、行政办公为主要功能)、2类(以商业金融、集市贸易为主要功能)、3类(以工业生产、仓储物流为主要功能)、4类(交通干线及特定路段两侧一定距离之内)。不同声环境功能区划执行不同的环境噪声限值。
0类,昼间(6:00至22:00之间)限值50分贝,夜间(22:00至次日6:00之间)限值40分贝;1类,昼间限值55分贝,夜间限值45分贝;2类,昼间限值60分贝,夜间限值50分贝;3类,昼间限值65分贝,夜间限值55分贝;4a类,昼间限值70分贝,夜间限值55分贝;4b类,昼间限值70分贝,夜间限值60分贝。
我市声环境功能区区划没有划分0类声环境功能区;
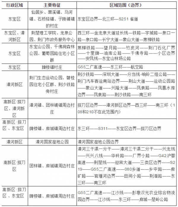
1类声环境功能区10个,面积1959.32平方千米;
1类区一览表

注:东宝区、高新区·掇刀区、漳河新区行政辖区内乡镇中无交通干线经过的远郊村执行1类标准。
2类声环境功能区12个,面积127.77平方千米;
2类区一览表


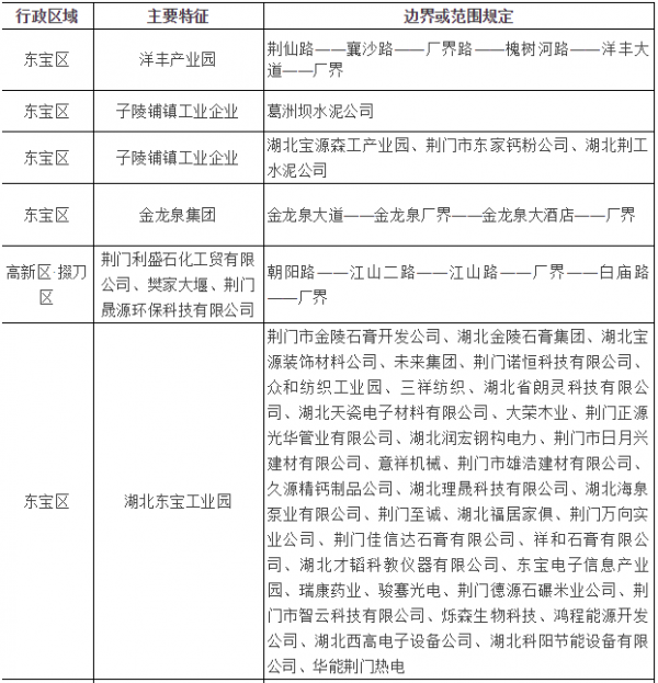
3类声环境功能区12个,面积75.46平方千米;
3类区一览表


4类声环境功能区12个,面积约6.58平方千米。
4a类区为高速公路、一级公路、二级公路、城市快速路、城市主干路、城市次干路和城市轨道交通(地面段)、内河航道两侧一定距离范围内区域。本次方案将荆门市城区“十三五”期间现有已建及在建的高速公路、一级公路、二级公路、城市快速路、城市主干路及城市次干路两侧区域划分为4a类区域。
4b类声环境功能区划分铁路干线边界线外一定距离以内的区域划分为4b类声环境功能区,其距离确定的方法同4a。(记者 解天滋 通讯员 田秋云)
荆门市中心城区声环境功能区区划图

荆门市主城区声环境功能区区划图

Copyright © 2001-2026 湖北荆楚网络科技股份有限公司 All Rights Reserved
互联网新闻信息许可证 4212025003 -
增值电信业务经营许可证 鄂B2-20231273 -
广播电视节目制作经营许可证(鄂)字第00011号
信息网络传播视听节目许可证 1706144 -
互联网出版许可证 (鄂)字3号 -
营业执照
鄂ICP备 13000573号-1
鄂公网安备 42010602000206号
版权为 荆楚网 www.cnhubei.com 所有 未经同意不得复制或镜像