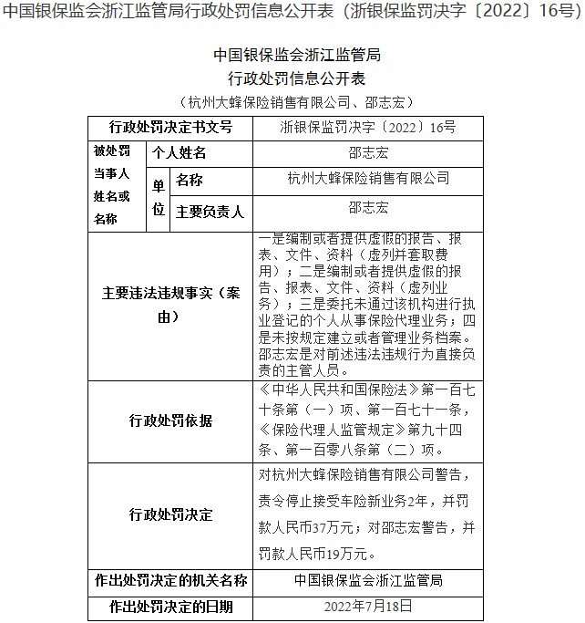
中国经济网北京7月27日讯 中国银保监会网站昨日公布的浙江监管局行政处罚信息公开表(浙银保监罚决字〔2022〕16号)显示,杭州大蜂保险销售有限公司存在三项违法违规行为,一是编制或者提供虚假的报告、报表、文件、资料(虚列并套取费用);二是编制或者提供虚假的报告、报表、文件、资料(虚列业务);三是委托未通过该机构进行执业登记的个人从事保险代理业务;四是未按规定建立或者管理业务档案。邵志宏是对前述违法违规行为直接负责的主管人员。
浙江银保监局依据《中华人民共和国保险法》第一百七十条第(一)项、第一百七十一条,《保险代理人监管规定》第九十四条、第一百零八条第(二)项,对杭州大蜂保险销售有限公司警告,责令停止接受车险新业务2年,并罚款人民币37万元;对邵志宏警告,并罚款人民币19万元。
相关法律法规:
《中华人民共和国保险法》第一百七十条:违反本法规定,有下列行为之一的,由保险监督管理机构责令改正,处十万元以上五十万元以下的罚款;情节严重的,可以限制其业务范围、责令停止接受新业务或者吊销业务许可证:
(一)编制或者提供虚假的报告、报表、文件、资料的;
(二)拒绝或者妨碍依法监督检查的;
(三)未按照规定使用经批准或者备案的保险条款、保险费率的。
《中华人民共和国保险法》第一百七十一条:保险公司、保险资产管理公司、保险专业代理机构、保险经纪人违反本法规定的,保险监督管理机构除分别依照本法第一百六十条至第一百七十条的规定对该单位给予处罚外,对其直接负责的主管人员和其他直接责任人员给予警告,并处一万元以上十万元以下的罚款;情节严重的,撤销任职资格。
《保险代理人监管规定》第九十四条:保险公司、保险专业代理机构、保险兼业代理机构未按规定委托或者聘任个人保险代理人、保险代理机构从业人员,或者未按规定进行执业登记和管理的,由保险监督管理机构责令改正,给予警告,并处1万元以下罚款;对该机构直接负责的主管人员和其他直接责任人员,给予警告,并处1万元以下罚款。
《保险代理人监管规定》第一百零八条:保险专业代理机构、保险兼业代理机构有下列情形之一的,由保险监督管理机构责令改正,给予警告,没有违法所得的,处1万元以下罚款,有违法所得的,处违法所得3倍以下罚款,但最高不得超过3万元;对该机构直接负责的主管人员和其他直接责任人员,给予警告,并处1万元以下罚款:
(一)未按规定托管注册资本的;
(二)未按规定建立或者管理业务档案的;
(三)未按规定使用银行账户的;
(四)未按规定进行信息披露的;
(五)未按规定缴纳监管费的;
(六)违反规定代替投保人签订保险合同的;
(七)违反规定动用保证金的;
(八)违反规定开展互联网保险业务的;
(九)从代收保险费中直接扣除保险佣金的。
以下为原文:

Copyright © 2001-2026 湖北荆楚网络科技股份有限公司 All Rights Reserved
互联网新闻信息许可证 4212025003 -
增值电信业务经营许可证 鄂B2-20231273 -
广播电视节目制作经营许可证(鄂)字第00011号
信息网络传播视听节目许可证 1706144 -
互联网出版许可证 (鄂)字3号 -
营业执照
鄂ICP备 13000573号-1
鄂公网安备 42010602000206号
版权为 荆楚网 www.cnhubei.com 所有 未经同意不得复制或镜像