湖北日报讯(记者杨然)10月10日,武汉市人民政府发布《关于推进基本养老服务体系建设的实施方案》(以下简称《方案》),按照基础性、普惠性、共担性、系统性原则,重点聚焦失能、残疾、无人照顾等困难老人家庭及个人的基本养老服务需求,到2025年,该市基本养老服务供给、服务保障、服务监管等机制更加健全,可提供基本养老服务的养老床位达到5.2万张以上。
《方案》要求,武汉市各区、街道(乡镇)、社区(村)分级分类配置基本养老服务设施,打造布局完善、功能互补、统筹衔接的养老服务设施网络。到2025年,各中心城区至少由政府投资新(改、扩)建1所集老年人生活、学习、保健、休闲等功能为一体的综合性示范养老中心,各新城区至少建有1所区域性特困人员供养服务中心,各街道(乡镇)至少建成1家养老服务综合体,各社区(村)至少配置1家养老服务网点。同时,深入开展“共同缔造”,加快推进与老年人日常生活密切相关的交通、文化等公共设施无障碍改造,持续推进特殊困难老年人居家适老化改造,“十四五”期间全市改造完成1万户以上。
武汉市还将开展养老护理员职业技能培训和竞赛工作,增强养老护理员专业能力和职业素养,对做出突出成绩的养老护理员、养老机构负责人等给予表彰,提高养老护理员社会地位和职业吸引力。到2025年,养老护理员培训率100%,职业技能等级认定率70%以上。
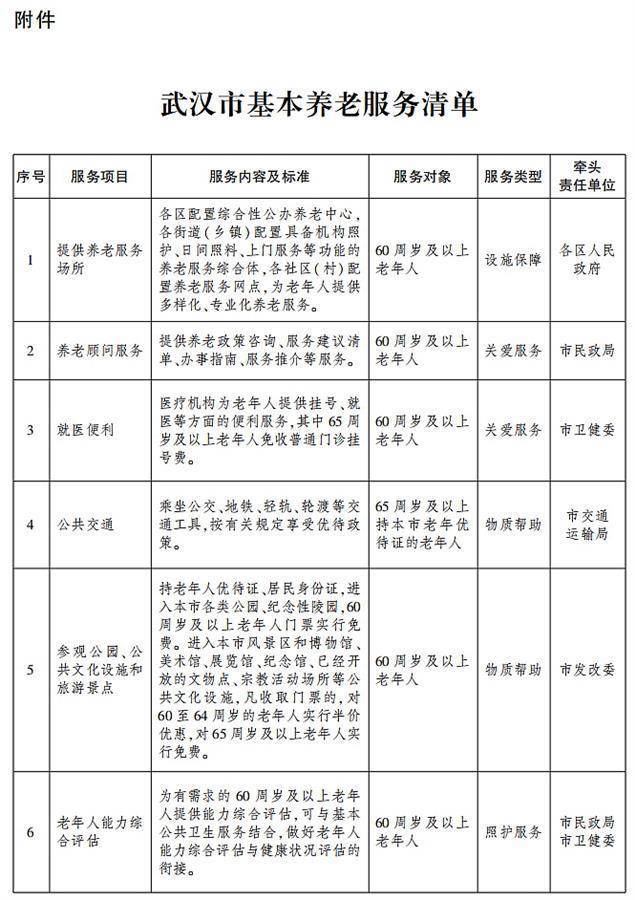
根据《方案》,武汉市制订了30项基本养老服务清单,对服务项目、服务内容及标准、服务对象、服务类型和牵头责任单位明确规定,加快建设覆盖全面、权责清晰、保障适度、可持续的基本养老服务体系,不断增强老年人获得感、幸福感、安全感。




Copyright © 2001-2026 湖北荆楚网络科技股份有限公司 All Rights Reserved
互联网新闻信息许可证 4212025003 -
增值电信业务经营许可证 鄂B2-20231273 -
广播电视节目制作经营许可证(鄂)字第00011号
信息网络传播视听节目许可证 1706144 -
互联网出版许可证 (鄂)字3号 -
营业执照
鄂ICP备 13000573号-1
鄂公网安备 42010602000206号
版权为 荆楚网 www.cnhubei.com 所有 未经同意不得复制或镜像